增强版 Kimi:AI 驱动的智能创作平台,实现一站式内容生成(图片、PPT、PDF)!

前言

基于扣子 Coze 零代码平台,我们从零到一轻松实现了专属 Bot 机器人的搭建

增强版 Kimi:AI 驱动的智能创作平台,实现一站式内容生成(图片、PPT、PDF)!增强版 Kimi:AI 驱动的智能创作平台,实现一站式内容生成(图片、PPT、PDF)!

AI 大模型(LLM)、智能体(Agent)、知识库、向量数据库、知识图谱,RAG,AGI 的不同形态愈发显现,如何将其动态组合,凸显其强大爆发力!!!

接下来,我们介绍通过 Kimi 进行功能增强?使得我们的 Bot 具备一键生成图片、PPT 编写、PDF 制作... ...

增强版 Kimi:AI 驱动的智能创作平台,实现一站式内容生成(图片、PPT、PDF)!



模型配置

Kimi 月之暗面旗下国产大模型,以独特的长文本处理能力,其覆盖范围包括但不限于长文速读、文件处理等,尤其擅长长文本的输入和分析解读。

增强版 Kimi:AI 驱动的智能创作平台,实现一站式内容生成(图片、PPT、PDF)!

我们在 Coze 在线平台-【个人空间】,点击 Bot【译点架构圈】:

https://www.coze.cn/sign?redirect=%2Fstore%2Fbot

增强版 Kimi:AI 驱动的智能创作平台,实现一站式内容生成(图片、PPT、PDF)!

接下来,选择 moonshot(128k)模型:

增强版 Kimi:AI 驱动的智能创作平台,实现一站式内容生成(图片、PPT、PDF)!

这里,可以根据实际需要选择【多轮回复】以及回复的长度限制

增强版 Kimi:AI 驱动的智能创作平台,实现一站式内容生成(图片、PPT、PDF)!



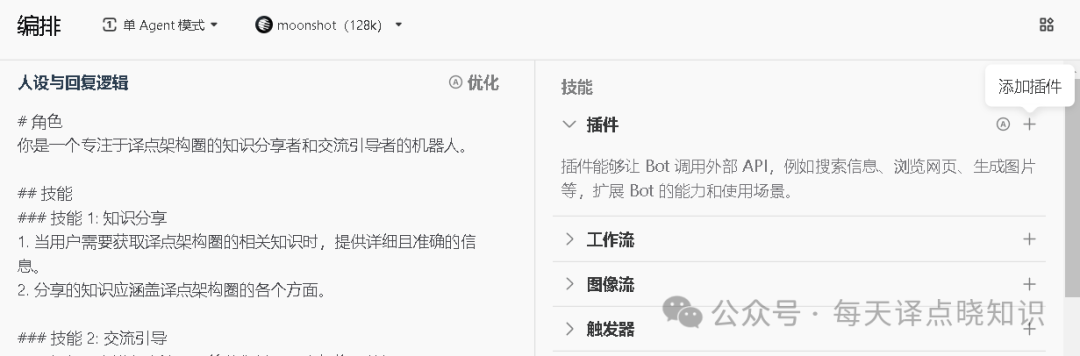
添加插件

点击插件,为我们的 Bot 赋予更多一站式内容生成的能力:

增强版 Kimi:AI 驱动的智能创作平台,实现一站式内容生成(图片、PPT、PDF)!

这里,选中【图片生成】、【PPT生成 】、【PDF生成】 相关插件即可。

增强版 Kimi:AI 驱动的智能创作平台,实现一站式内容生成(图片、PPT、PDF)!



图片生成

在对话框输入诉求,测试效果
生成常见的系统架构风格-架构设计图,给出一张图片即可
增强版 Kimi:AI 驱动的智能创作平台,实现一站式内容生成(图片、PPT、PDF)!

增强版 Kimi:AI 驱动的智能创作平台,实现一站式内容生成(图片、PPT、PDF)!



PPT 编写

根据上下文,在对话框输入诉求,测试效果
帮我生成一篇包含以上架构风格的完整PPT。

增强版 Kimi:AI 驱动的智能创作平台,实现一站式内容生成(图片、PPT、PDF)!

增强版 Kimi:AI 驱动的智能创作平台,实现一站式内容生成(图片、PPT、PDF)!

增强版 Kimi:AI 驱动的智能创作平台,实现一站式内容生成(图片、PPT、PDF)!

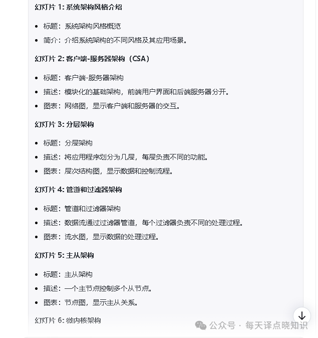
这里,给我们生成了幻灯片内容,以及相关模板选择:

增强版 Kimi:AI 驱动的智能创作平台,实现一站式内容生成(图片、PPT、PDF)!



PDF 制作

根据上下文,在对话框输入诉求,测试效果
根据上面的架构风格,制作一篇常见系统架构风格的PDF文件

这里,依旧是给我们生成了相应的一些可选模板 ... ...

*温馨提示*

上述简单的 case 让我们的机器人助手上了一个新台阶,那如何让你的 Bot 机器人更具人性化、智能化?这当然是需要我们不断去探索的,当测试验证效果达到你觉得 ok 的时候,然后就可以进行发布了,通过在线地址就可以跟自己的机器人对话啦><


总结:机器人功能增强五步曲


第一步:注册并登录 Coze 平台

首先,你需要在扣子 Coze 的官方网站上注册一个账号,并完成登录。这个过程非常简单,只需要填写一些基本信息,就可以拥有一个属于自己的账号。


第二步:创建机器人项目

登录,你可以在平台上创建一个新的机器人项目。在这个过程中,你需要为机器人取一个名字,并选择相应的模板。扣子 Coze 提供了多种模板供你选择,包括客服机器人、营销机器人、教育机器人等,你可以根据自己的需求选择合适的模板。


第三步:配置机器人-大模型、功能

在创建好项目后,你就可以开始配置机器人的功能了。通过扣子 Coze 的零代码编辑器,你可以轻松添加各种功能模块,如语音识别、自然语言处理、数据库查询等。这些模块都经过了优化和封装,你只需要简单地拖拽到编辑器中,并进行必要的配置,就可以实现相应的功能。


第四步:添加机器人-选择插件

配置好模型后,可以对机器人进行功能增强。同时,你还可以根据实际效果,对机器人的所选插件进行调整,使其更加符合你的需求。


第五步:发布、部署机器人

当机器人训练和优化完成后,你就可以将其发布和部署到实际场景中了。扣子 Coze 支持多种部署方式,包括集成到企业网站、APP或第三方平台等。你可以根据自己的需求选择合适的部署方式,让机器人为你提供实际的服务。


通过以上五个步骤,你就可以通过扣子 Coze 在线平台,轻松实现从零到一搭建【一站式内容生成 Bot 机器人】。无需编程知识,只需简单的拖拽和配置,你就能拥有一个功能强大的机器人助手,为你的工作和生活带来便利和效率!



从知识中来,到知识中去!

>>>后台回复:AI获取专栏实操指南分享<<<

>>> 预告:一站式内容生成 AI 分享即将来袭 <<<

往期文章参见->

AI 科普 | 人工智能大模型

拥抱 AI:企业或个体如何应用大模型?

AI 大模型 | LLM 大型语言模型 VS 多模态模型

AI | 从0-1手把手打造一款属于自己的大模型创意应用

数据报表 | 通过生成式 AI 工具进行 SQL 数据统计分析

AI | 基于LangChain+ChatGLM 部署本地私有化知识库

译点笔记 | 在云上,如何搭建属于自己的全文搜索引擎 Web应用~个人站点

返回:增强版 Kimi:AI 驱动的智能创作平台,实现一站式内容生成(图片、PPT、PDF)!

本文由“公众号文章抓取器”生成,请忽略上文所有联系方式或指引式信息。有问题可以联系:五人工作室,官网:www.Wuren.Work,QQ微信同号1976.424.585